logo Calflora Weed Manager Diagrams Weed Manager Home 
Introduction
A software system is multiple software components working together. In describing a software system, there are many possible points of view:
  • What it is like for a user to do everyday tasks.
  • What it is like for an administrator to do infrequent tasks.
  • What kind of summary or report information is available.
  • What are the software components (applications), and what are the capabilities of each component.
  • Where and how is data stored, and how are tables linked to each other.
  • How (easily) does the system communicate with other systems.
  • What is the best way to get data in and data out.
  • What software technology is involved.
  • How easily will the system adapt to an unforeseen use.
  • What are the costs: development, maintenance, ongoing use.
  • How easy is it for an organization to adopt the system.

 

Overview of Calflora Tools
  • Most users interact with Calflora on the Using Data side, searching for plants or searching for observations.

  • On the Creating Data side, contributors have many ways to get records into the database, and to maintain them once they are there.

     

  • Data Sharing with Partners

     

    About Weed Manager
    • Weed Manager is a system to track weed infestations and treatments over time.

    • It is an evolution of current Calflora tools for tracking weeds.

    • Fully built out, Weed Manager will have feature parity with desktop Geoweed,
      with some improvements:

      • Configurable Field Sets

      • More Search and Report options
    Anticipated Benefits of Using Weed Manager
    • Flexibility with respect to data collection. Collect the data you need for a project, no more and no less.

    • Ease of data exchange. Core data fields and the core methodology remain standard across all organizations who use the system, thus enabling data exchange and integration.

      New data is immediately visible in the context of historical data -- the 2 million plant observations available now in Calflora.

    • New generation data collection devices. A smart phone or tablet assisted by a GPS puck (eg. Garmin Glo) is a strong platform for this kind of work, with low maintenance cost (phone contract not required).

    • Advantages of web technology. Data can be seen and worked on by organization members no matter where they are.
    Overview of Weed Manager Tools

     

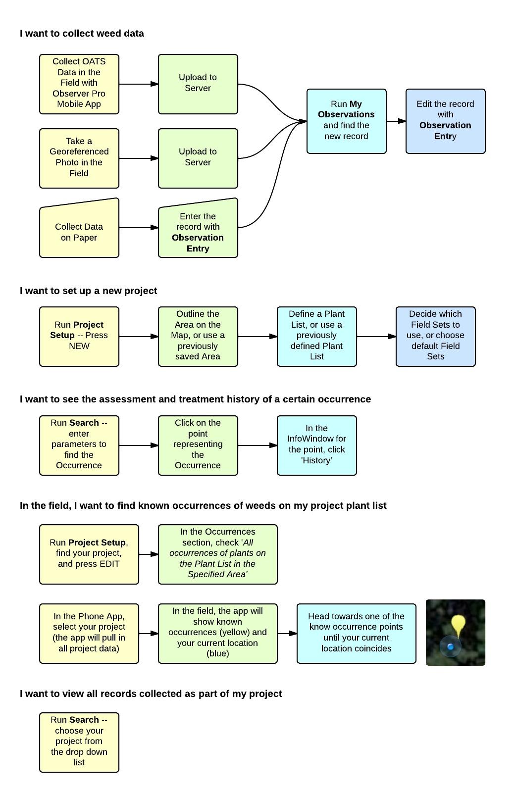
    Data Collection Process, current Calflora:
  • Here is a process diagram of several ways to get records into the database.   EXAMPLE

  • Observation Entry is the cornerstone application -- it can be used to edit or fine tune any record.

     

  • Data Collection Process, Weed Manager:
  • Weed Manager has is a new way to get records into the database:
    the Observer Pro mobile app.

  • Observer Pro can do a lot of things. Exactly what is does depends on a Project Record.

  • Use Project Setup to enter or edit a project record.

  • Observation Entry continues to be the cornerstone application for editing observation records. There is a similar application for treatment records.

     

  • What is in a Project?

     

    Observation Entry in Weed Manager

     

    User Stories